Model Based Systems Design
At Dassault Systèmes, Bangalore




For my Industry practice school during my Undergraduate, I interned at Dassault Systèmes as a Model-Based Systems Engineer for an entire semester. The systems models were modeled in a proprietary version of MATLAB Simulink, called Dymola. I worked on Multiphysics models such as:
Leaf spring Suspension (Kinematic chain and coupled mechanics methods) (for a global truck manufacturer client)
5-bar Multi-link Off-road Suspension
Pitman Power Steering System model (for a major automotive sector client)
Heating Ventilation and Air conditioning (HVAC) system model for a new building construction project (reduced power consumption)
(Training) EV Battery model optimization using the New European Drive Cycle (NEDC) & Indian Drive Cycle (IDC)
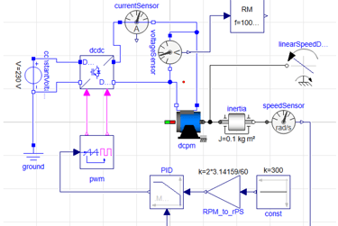
(Training) Electric Drive modeling and optimization for better economy (for a major automotive sector client)
(Training) Advanced Driver Assistance Systems (ADAS) system testing and tuning (for a major automotive sector client)






These models required me to gain deep insights into mathematical modelling, Modelica (A language similar to MATLAB), and concepts in Mechanical, Fluid, Electronics, Electrical, Thermal and Chemical systems.
Here's a concise version of my project report explaining the various models, objectives, methodologies, and results. Please feel free to scroll through with the dark scroll bar on the right. The full report can be downloaded here.